新能源电机vs工业电机
整体而言,电动汽车电机和工业电机都是是电机的一种,分类及控制的理论和方法相同。而与电机的工业应用不同的是,用于电动汽车的电机通常要求频繁起停,快速动态响应,低速恒转矩运行且过载能力强,转速变化范围宽,可以四象限运行,在充分满足汽车运行功能的同时还应满足行驶时的舒适性,适应环境的能力等。
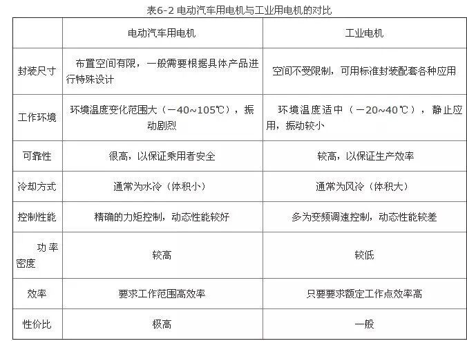
电动汽车电机所用驱动器相比于工业用电机的驱动器来说,在尺寸、工作环境、可靠性、功率密度、冷却方式等方面有较大差异,对电动汽车电机驱动技术的基本要求总结如下:
1. 严格的体积要求和重量要求:因为是车载,所以这方面要求突出。普通工业电机对于体积尺寸和重量没有这么严格的要求,一般以满足工业目标为第一目的。电动汽车不同,尺寸和重量决定了汽车的动力性能和驾驶体验,直接影响产品的质量。所以,电动汽车电机的难点就在于提高功率重量密度和功率体积密度。越小,越轻,功率越大的电机,越好。
2. 独特的转矩特性:启动或低速时要求超高转矩,将汽车速度以最快的方式泵升至期望速度。一般工业电机并没有这么高的启动速度要求。同时,高速时需要提供足够的功率,使得汽车可以高速巡航。
3. 宽调速范围:最高速度可能是电机基速的4倍甚至更高。目前电动汽车最好的方案莫过于省去多档变速箱,只使用固定档的齿轮组。如此,则要求电机的调速范围越宽越好。以特斯拉的Model S 基本款为例,电机最高RPM能达到18000转/分钟,相当可怕。这对于电力电子调速器来说是一个非常大的考验。
4. 全范围效率要求:电动汽车不像电力机车由受电弓供电,电动汽车由电池供电,巡航范围完全取决于电机效率。电机效率每提高1%,巡航里程就可相应增加1%。所以对于电机的效率要求很高。能高一点,就是胜利,每一点能量都要优化。
5.车辆运行环境中的高可靠性和稳定性:任何情况下都应确保具有高度的安全性,尤其是失效模式下可控。
6.低噪声:包括电磁噪声和音频噪声,满足车辆电磁兼容性和驾驶舒适性需要。
7.合理的成本:对电动汽车的普及来说成本始终是一大障碍。
评价一个电机驱动系统的指标主要有外特性(最大输出转矩与转速关系)、恒功率调速范围、驱动系统效率分布图(非某一点效率,也不是单独的电机本体或控制器的效率)、驱动系统功率密度与转矩密度等。
▼ 下面的图片清楚的指出了汽车电机和工业电机的相关区别:
各类新能源电机优劣对比
驱动电机作为新能源汽车三大主要零件之一,如果说电池系统是电动汽车的血液,电控系统是电动汽车的大脑,那么电机系统是电动汽车的心脏。在新能源汽车中使用电动机取代发动机并在电机控制器的控制下,将电能转换为机械能来驱动汽车行驶,是纯电动汽车的唯一驱动装置。
各有所需 适者生存
现阶段电机的分类,主要有直流、交流感应、永磁同步和开关磁阻四种,目前,永磁同步由于其较优的性能,是主流的电机类型。交流异步电机的价格适中,但性能稍差,在美国及中国有部分厂商使用。而开关磁阻电机的主要优势在于其较低的价格,但同时也存在着杂音和震动的技术问题,如果这些问题能够解决的话,开关磁阻电机将具备很大的市场。现阶段适合新能源汽车的驱动电机主要有永磁同步、交流异步和开关磁阻三大类。因其不同特点, 各有应用场合。
永磁同步电机体积小、质量轻,功率密度大,可靠性高,调速精度高,响应速度快;但最大功率较低,且成本较高。由于永磁同步电机具有最高的功率密度,其工作效率最高可达 97%,能够为车辆输出最大的动力及加速度,因此主要用在对能量体积比要求最高的新能源乘用车上。交流异步电机价格低、运行可靠;但其功率密度低、控制复杂、调速范围小是固有限制。 价格优势使得其在新能源客车中使用的较广泛。开关磁阻电机价格低、电路简单可靠、调速范围宽;但震动、噪声大,控制系统复杂,且对直流电源会产生很大的脉冲电流,用于大型客车。
新能源汽车驱动电机向着:小型轻量化;高效性;更出色的转矩特性;使用寿命长,可靠性高;噪声低;价格低廉的目标发展。
永磁同步电机成主流趋势
目前,永磁同步电机在我国新能源汽车中的使用占比超过 90%,交流异步电机主要是以特斯拉为首的美国车企和部分欧洲企业使用。一方面,这与特斯拉最初的技术路径选择有关,交流感应电机价格低廉,而偏大的体积对美式车并无挂碍;另一方面,美国高速路网发达,交流电机的高速区间效率性能上佳。包括中国、日本在内的其他国家新能源汽车电机最广泛使用的仍是永磁同步电机。适合本国路况是主要因素,永磁同步电机在反复启停、加减速时仍能保持较高效率,对高速路网受限的工况是最佳选择。此外,我国稀土储量丰富,日本稀土永磁产业有配套基础也是重要因素。日本的丰田、本田、日产等汽车公司基本上都采用永磁同步电机驱动系统,如丰田公司的Prius,本田公司的CIVIC。因为在日本,供应永磁电机使用的稀土磁铁的公司比较多,同时汽车大多以中低速行驶,因此采用加减速时效率较高的永磁同步电动机较为适宜。日本在发展混合动力汽车方面居世界领先地位,其中以丰田普锐斯最为著名。综合来看,新能源汽车电机技术要求较高,永磁同步电机最具优势。驱动电机是新能源汽车的三大核心部件之一,相比传统工业电机,新能源汽车驱动电机有更高的技术要求。从综合性能来看,永磁同步电机最具优势,更能代表新能源汽车驱动电机的发展方向。由于中国稀土储量极大丰富,而且电机工艺已经接近世界先进水平,因此预计永磁电机将在较长时间内占据中国新能源汽车的电机市场。
电机发展技术趋势
总的来说,永磁同步电机对比感应电机,它们各自都具有明显的优势。不过,目前纯电动车的续航里程势必是一项及其重要的指标,永磁同步电机的高效率能更好地提高续航里程。而且高耐热性、高磁性能钕铁硼永磁体的成功开发以及电力电子元件的进一步发展和改进,使稀土永磁同步电机的发展进一步完善。但就现在的发展趋势看,永磁同步电机似乎前景更好。
随着新能源汽车驱动技术的快速发展,许多新结构或新概念电机已经投入研究。其中新型永磁无刷电机是目前最有前景的电机之一,包括混合励磁型、轮毂型、双定子型、记忆型以及磁性齿轮复合型等。此外非晶电机也开始走进新能源汽车领域,作为新一代高性能电机,其自身的优越性必将对新能源汽车产业的发展起到巨大的推动作用。
知识回顾
电机政策:
电机市场的IE5时代,真的要来了吗?
强制执行电机能效!2023年工信部发布最新工业节能通知!
又一“千亿级”来了!高效电机再上央视!
精选文章:
清华大学的电机系毕业生都去哪儿了?
一路走来,风雨兼程,江西这家企业有太多故事!
三十年磨一剑!卧龙电气背后不为人知的秘密!
添加小编微信,更多资料等你领取~